来源:感染科
时间:2025-01-26
浏览量:
分享:
近日,《慢性乙型肝炎功能性治愈导航:专家共识2.0》(以下简称2.0版专家共识),在国际肝病领域重要杂志《Clinical and Molecular Hepatology(IF 14.0)》在线发表。
该共识由人畜共患传染病重症诊治全国重点实验室主任、华中科技大学附属同济医院感染科主任宁琴教授牵头组织,来自亚太、欧美等国家和地区的26位肝病领域专家团队经过一年多的筹备、多次讨论和修改,共同制定。
2.0版专家共识通讯作者为宁琴教授,共同通讯作者为袁孟峰(Manfung Yuen)院士,第一作者为吴迪,共同作者包括王福生院士、高嘉宏(Jiahong Kao)院士和王贵强、袁正宏、牛俊奇、李文辉、张文宏、鲁凤民、任红、高志良、胡鹏、Teerha Piratvisuth、Patrick T.F. Kennedy、Motoyuki Otsuka、Sang Hoon Ahn、Yasuhito Tanaka、Young-Suk Lim、Paul Yien Kwo、Apichat Kaewdech、韩梅芳、舒赛男、王晓晶、严伟明等国内外知名专家。

慢性乙型肝炎是国内外重大传染病之一,慢乙肝功能性(临床)治愈是社会和学术界关注的难点和热点。2006年以来宁琴教授团队牵头启动大型临床研究海洋计划(OCEAN study),先后开展以OSST(AASLD2012,J Hepatology 2014)、Anchor (AASLD 2017, J Hepatology 2022)等系列随机对照临床研究,采用创新性多靶点联合治疗等策略率先实现了有限疗程内慢乙肝临床治愈零的突破,并逐步优化提高至30%。来自中国及国际的循证医学数据不断积累,宁琴教授牵头组织中国专家发表了国内外首版《慢性乙型肝炎临床治愈专家共识》(中华肝脏病杂志、中华传染病杂志、中华临床感染病杂志 2019,J Viral Hepatitis 2019)。
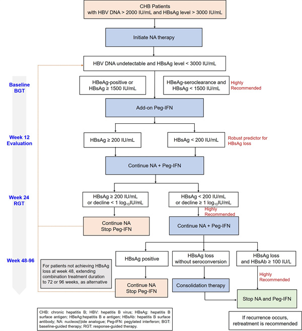
随着临床研究及实践的不断深入和相关理论的更新,慢乙肝临床治愈领域积累了更多翔实可靠的循证医学证据,并在国内外临床真实世界不断验证,在慢乙肝临床治愈门诊中实施。2.0版专家共识首先对“治愈”的定义尤其是持续应答的时间进行了更清晰的界定,从病毒学和免疫学视角剖析了“临床治愈”的主要环节和靶点,系统阐述了国内外代表性临床治愈相关临床研究策略、新药临床研究进展、新型生物学预测标志物的应用、慢乙肝特殊人群临床治愈策略,通过对慢性乙肝的临床管理路径进行了分析、总结、归纳,最后形成了操作性较强的更新版临床治愈路线图(图1),并凝练出具有临床可操作性的14条推荐意见。

图1:慢乙肝临床治愈路线图
对于核苷(酸)类似物长期治疗的优势人群,建议加药联合长效干扰素以提高表面抗原阴转率;保留基线指导治疗BGT和应答指导治疗RGT策略为基础的临床治愈治疗路径;明确了不同治疗应答时的停药策略,对于表面抗原阴转的患者若不伴有表面抗体的出现,推荐采用巩固治疗或者加用乙肝疫苗等药物促进表面抗体产生以及提高持续应答率;强调了对核苷(酸)类似物长期治疗低水平表面抗原的患者停药策略潜在风险的密切监测。此外基于现阶段慢乙肝新药临床研究进展,绘制了实现临床治愈的新药序贯联合策略航线图(图2)。

图2:慢乙肝临床治愈新药策略航线图

图3:2.0版专家共识更新要点
2.0版专家共识是对国际首部慢性乙型肝炎临床治愈路线图专家共识(J Viral Hepatitis 2019)的更新,标志着慢乙肝临床治愈的研究和实践在全球范围内取得了重大进展,推动了该治疗领域的规范化和科学化。2.0版共识为临床医生提供了更全面、更详细的治疗策略和监测建议,帮助他们在实践中更好地管理慢乙肝患者,提高临床治愈率。
《慢性乙型肝炎功能性治愈导航:专家共识2.0》在线发布
近日,《慢性乙型肝炎功能性治愈导航:专家共识2.0》(以下简称2.0版专家共识),在国际肝病领域重要杂志《Clinical and Molecular Hepatology(IF 14.0)》在线发表。