您的位置:首页 > 新闻公告 > 重要公告 > 公示公告
来源:本站
时间:2022-06-29
浏览量:
分享:
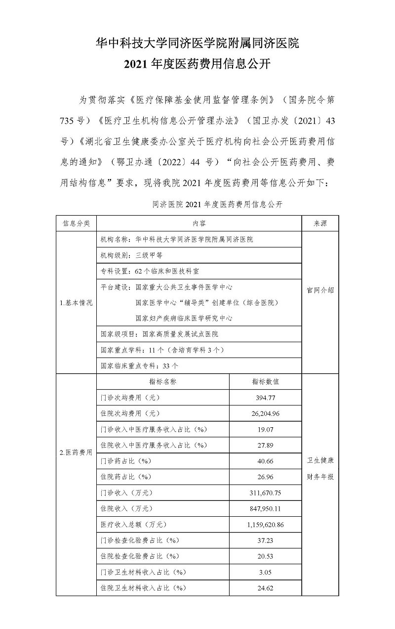
华中科技大学同济医学院附属同济医院2021年度医药费用信息公开
长按图片保存
官方微信公众号
“掌上同济”App
您的浏览器版本过低,为保证更好的使用体验,请您升级浏览器或下载以下浏览器访问系统
(IE 浏览器需要 IE10 及 IE10 以上版本)
继续访问>